If you.....
有能力、有潜力、有理想、向往更好的事业发展
我们将竭尽全力,为您提供一个实现您人生抱负的舞台!
甘肃玛丽亚妇科医院热切期待您的加入!
一、6年品质沉淀:
全程医疗照护,从周一到周日,365天从未间断,我们从未改变;
省级专家护航,6载风吹雨打,酷暑严寒未曾停滞,我们坚持不懈;
3H管理模式从孕期的守护,到身份的转换,我们始终如一;
三级微创腔镜技术,见证非凡实力,完成每一份沉甸甸的信任,我们用真心换信心!
二、我们的福利:
●享受国家规定的节假日;
●有完善的培训系统升迁通道;
●每日8小时工作制,提供午餐及晚餐;
●协助提供房源;
●员工任职期满一年享有工龄工资;
●女员工任职期满一年享有婚假、产假、哺乳假;
●符合条件员工按照规定缴纳五险一金;
●优秀员工均有机会参与外派学习深造;
●每年会组织优秀员工或科室外出福利旅游活动一次;
……
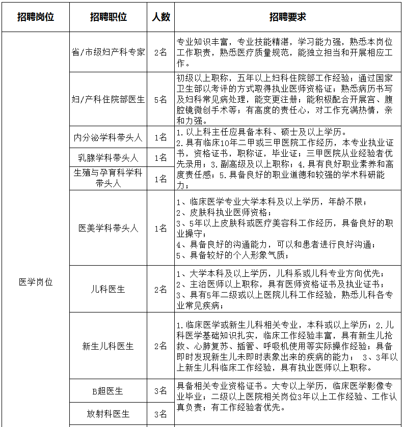
三、招聘岗位:


四、招聘接待电话:
18009400520(李女士)
18009400565(杨女士)
18009400579(殷先生)
五、应聘地址:
甘肃省兰州市庆阳路124号广场西口电信局旁 甘肃玛丽亚妇科医院


